Vormen online en print een betere combi dan ieder apart?
In een recent onderzoek binnen het MKB wordt geconstateerd dat print en online/social media in feite niet los van elkaar (kunnen) functioneren. Dat is opmerkelijk, omdat social media en online vandaag de dag bijna als de heilige graal in marketing worden beschouwd.
Effect van online + print
Het betreffende onderzoek – uitgevoerd door Richard van Hoorn in opdracht van GrafiVisie en experimenteel van karakter, maar wetenschappelijk onderbouwd en ondersteund door prof. Peter Kerkhof van de Universiteit van Amsterdam (faculteit communicatiewetenschap) – geeft aan dat de combinatie van online en print veel beter werkt dan vermoed. Er is bij een beperkt aantal MKB-bedrijven/retailers nagegaan wat het effect is van de door hen ingezette mediamix op de gedragsintentie en (koop)gedrag van de consument. Het onderzoek maakte daarbij gebruikt de indeling in de onderstaande matrix:

De cases met in het kort de bevindingen:
Bakkerij Van de Wal Jolink, Deventer
Vóór de opening van een nieuwe winkel zijn abri’s ingezet en selectief flyers/folders verspreid rond het verkooppunt. Vraag is of de investering opweegt tegen het resultaat. Bij het afrekenen is gevraagd naar de postcode van de consument. Er zijn 124 klanten geregistreerd uit het postcodegebied waar de abri’s hebben gestaan en de flyer is verspreid, waarvan 24 de kortingsbon ingeleverd hebben. Uit een vergelijkbaar gebied waar alleen de abri’s hebben gestaan, zijn 46 klanten geregistreerd.

Vis & traiteur Jeroen Vijverberg
Deze ondernemer voerde een introductieactie die bestond uit:
- een gedrukte jubileumkrant in een oplage van 40.000 als bijlage te verspreiden bij een huis-aan-huisblad in de regio Westland; deze was vooral bedoeld om het winkelbezoek te stimuleren;
- een Google Adwords-remarketingcampagne met banners zichtbaar op overige websites na een bezoek aan de website van Vis & traiteur Jeroen Vijverberg;
- ruim 500 aanvullend gedrukte folders, verspreid via de winkel en woonvoorzieningen voor ouderen in Naaldwijk, een van de kernen binnen de regio Westland, bedoeld om het bestellen via internet te stimuleren.
Alle uitingen bevatten dezelfde introductieaanbieding, van toepassing bij de eerste thuisbezorgde maaltijden (actie luidt 2 + 1 gratis). De herkomst van de bestellingen zag er na afsluiting van de campagne als volgt uit:

Piazzo Mode, Rijswijk, Wateringen
Een direct mail heeft 72 naar 888 ingeleverde kortingsbonnen opgeleverd terwijl de advertentie in het huis-aan-huisblad heeft geleid tot 28 ingeleverde kortingsbonnen. Hieruit is geconcludeerd dat actieve printmedia voor Piazzo Mode effectiever is dan adverteren via een massamedium zoals huis-aan-huisbladen of uitsluitend via digitale media zoals tot nu toe vooral gebeurde. Verder is vastgesteld dat printmedia effectief zijn. De verkoopresultaten in de winkel in de weken 39/40/41 zijn vergeleken met de omzet in dezelfde periode vorig jaar. Daarbij bleek een stijging van 29,5 procent bereikt te zijn, die volgens de ondernemer niet toe te rekenen is aan andere factoren dan de inzet van printmedia.
Conclusie
Het onderzoek doorlezend kom ik tot de volgende samenvatting:
- Print werkt nog steeds, direct in de kassa van stenen winkels.
- De combinatie van print en online zorgt voor een verdieping/verbreding, afhankelijk van de gekozen mediamix.
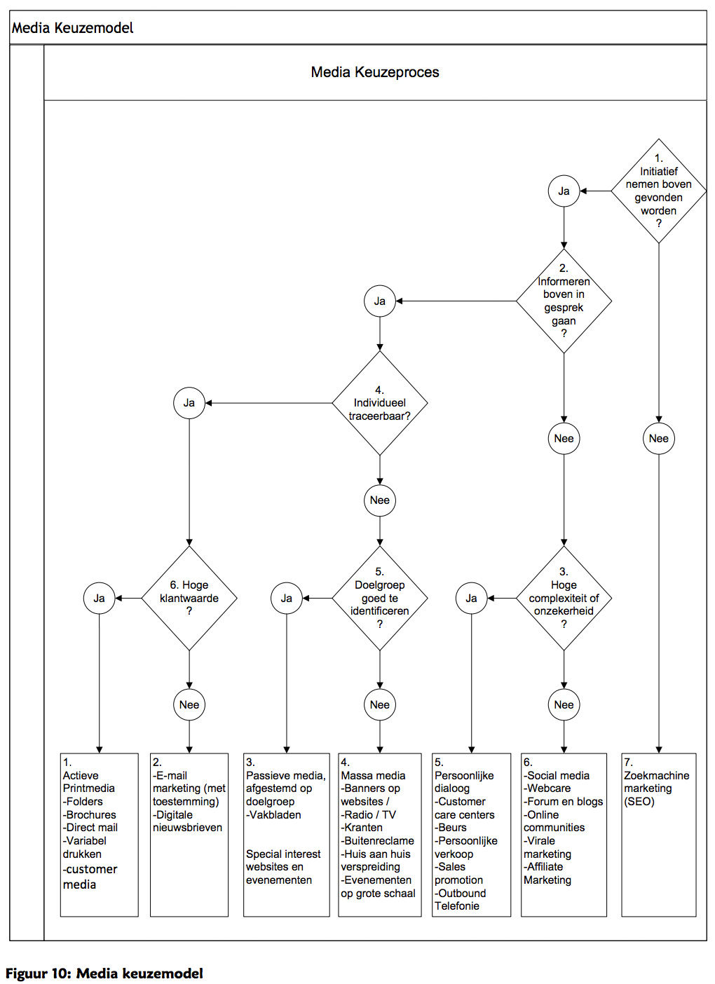
Aan de lezer wordt tot slot een model voorgelegd om de keuze van media (in het MKB) te objectiveren.
Gedeelte van het media-keuzemodel; klik op bovenstaande schema voor de grote, complete versie
Dat is zinnig, omdat het onderzoek in de aanvangsfase een gebrek aan belangstelling in het MKB tegenkwam. De wil om te experimenteren bleek zeer beperkt. Daardoor zal de discussie zich eerder op interne zaken richten dan dat de blik naar buiten wordt gewend. En dat komt vast niet alleen in het MKB voor, denk ik dan maar.

Plaats reactie
Je moet ingelogd zijn op om een reactie te plaatsen.