Thought leadership vereist uitzonderlijke content. Maar hoe produceer je die?

Tweederde van alle zakelijke beslissers klaagt over inferieure thought leadership content. Maak niet dezelfde fouten als veel concurrenten.

22 september 2023, 07:00 6614 x gelezen

Thought leadership is een krachtige manier om jezelf en jouw organisatie op inhoud te onderscheiden van de concurrentie. Maar helaas schiet de vereiste content vaak tekort, klaagt liefst 71% van de zakelijke beslissers. Lees hier over enkele cruciale aandachtspunten waarmee jouw thought leadership strategie én content wél succesvol worden.

Thought Leadership: Onderscheiden op inhoud

Thought leadership is een krachtige manier om jezelf en jouw organisatie op inhoud te onderscheiden van de concurrentie. Zakelijke beslissers gebruiken thought leadership-content om hun visie en strategie te bepalen, én om de waarde en geloofwaardigheid van potentiële partners of leveranciers te beoordelen.

Het delen van waardevolle inzichten om klanten te werven was ooit vooral iets voor grote consultants, PR-bureaus en multinationals. Tegenwoordig is elke professional met waardevolle en authentieke inzichten een potentiële thought leader. De opkomst van social media als LinkedIn speelt hierbij een belangrijke rol.

Brand generation

Tegelijk (her)ontdekken veel marketeers na een periode van doorgeschoten korte termijn-focus het belang van een zorgvuldig geladen merkbelofte. Of je dat nu ‘brand building’ of ‘demand generation’ noemt is voor de vereiste content minder belangrijk. De kwaliteit van die content is echter wél cruciaal. 

Het bereiken van de juiste zakelijke beslissers is immers notoir moeilijk. Als dat al lukt, heb je maar héél even om ze te overtuigen. Dat jij die relevante nieuwe trend of technologie wél in een vroeg stadium spot. De crux van die complexe technologie wél helder en toegankelijk kan uitleggen. En dat jij wél concrete inzichten aanreikt waar jouw doelgroep directiets aan heeft. 

Ambitieuze beloftes

Helaas hebben veel zelfbenoemde ‘experts’ daar grote moeite mee. Niet voor niets klaagt liefst 71% van de zakelijke beslissers dat ‘thought leadership content’ de ambitieuze beloftes onvoldoende inlost. Saillant detail: liefst 30% van de ruim 3.500 door LinkedIn en Edelman ondervraagde B2B-professionals velt dat harde oordeel ook over content van de eigen organisatie.

De afgelopen 20 jaar produceerde ik thought leadership-content namens leidende digitale bureaus, beursgenoteerde en MKB-bedrijven en vaktijdschriften, kranten en uitgevers. In dit artikel beschrijf ik een aantal focuspunten die van groot belang zijn voor het slagen van een thought leadership strategie, maar regelmatig niet goed uit de verf komen.

1. Geen thought leadership zonder échte klantkennis – en een spiegel

 Een sterke thought leadership contentstrategie combineert jouw kennis en zakelijke doelen met de kennisbehoefte van je doelgroep en relevante marktontwikkelingen. Produceer alleen content vanuit specifiek omschreven doelen. En maak je strategie concreet met een aantal centrale statements: “Dit zijn de kwaliteiten waarmee we ons écht onderscheiden; dat vertellen we op deze consistente manier de buitenwereld.”

Valkuilen

Deze werkwijze kent verschillende valkuilen. Eerste veel voorkomende valkuil is de mismatch tussen professional/organisatie en statements. Iemand moet hier kritische vragen (durven) stellen: zijn wij op dit gebied wel écht een geloofwaardige kennispartij? Tweede bekende valkuil is op aannames gebaseerde ‘klantkennis’. Maar weinig marketeers praten namelijk regelmatig met hun klanten – of met collega’s die dat wél doen.

Klantcase = klantkennis

Perfecte insteek voor het ophalen van deze cruciale informatie zijn klantcases. Je vraagt hiervoor al naar de belangrijkste uitdagingen die jij op dit moment oplost voor je klant. Vraag dan meteen ook door over zijn toekomstvisie: wat zijn belangrijke doelen, welke technologie en marktontwikkelingen lijken kansrijk, wat zou er voor nodig zijn om daar op in te spelen en welke bijdrage kun jij daar mogelijk aan leveren?

Vervolgpareltjes

Laat je klanten ondervragen door iemand die écht geïnteresseerd is in de antwoorden, én die relevante vervolgvragen kan stellen. Die leveren namelijk vaak de échte pareltjes op. Leg het resultaat naast interviews met andere succesvolle klanten. Destilleer relevante patronen en kruisverbanden, en presenteer de resulterende inzichten op toegankelijke wijze aan alle betrokken stakeholders.

Veelzijdig vertrekpunt

Dat kan in de vorm van buyer personas en/of ideal customer profiles. Helaas zijn dat vaak voorspelbare lijstjes met beperkte waarde voor contentmakers. Laat je dus niet beperken en zorg dat je de volledige scope van je klantkennis (met in ieder geval hun belangrijkste doelen, pijnpunten & jobs-to-be-done) kan delen. Zo creëer je een veelzijdig startpunt voor een succesvolle thought leadership-campagne.  

Vanity metrics

Marketeers meten ‘succes’ vaak met directe, activiteit gebonden KPI’s, zoals pageviews en downloads. Deze vanity metrics doen echter geen recht aan de veelzijdige lange termijn resultaten van hoogwaardige content. Kijk daarom naar het resultaat onder de streep. Bijvoorbeeld  het groeiende aantal succesvolle salesafspraken, grotere merkbekendheid of hogere klantloyaliteit. Met self reported attribution completeer je het vaak eenzijdige beeld van attributie software.

2. Bedwing je innerlijke WC-eend

Ruim de helft van alle zakelijke beslissers reserveert minimaal een uur per week voor consumptie van thought leadership content. Dat blijkt uit een recente enquête door LinkedIn en Edelman onder ruim 3.500 beslissers bij (middel)grote Europese bedrijven. Liefst 71 procent noemt de kwaliteit van deze content een ‘cruciaal beoordelingscriterium’ voor nieuwe partners en leveranciers.

 Voorspelbare conclusies

Vrijwel alle beslissers zijn op zoek naar goed onderbouwde inzichten waarmee ze hun zakelijke visie en strategie kunnen formuleren of bijstellen. Dat dit vaak niet lukt, komt volgens onderzoek door de Financial Times onder meer door ‘ongeloofwaardige research’, ‘onvoldoende bruikbare informatie’, ‘voorspelbare conclusies’, ‘slechte presentatie’ en ‘te sales-y content’.

Loerende WC-eend

In elke rechtgeaarde marketeer ligt een WC-eend op de loer. Ook daarom is het belangrijk om jouw doelgroep regelmatig en aandachtig te ondervragen. Alleen dan weet je immers precies op welke informatie jouw doelgroep wel zit te wachten. En bijvoorbeeld ook via welke kanalen ze die informatie bij voorkeur krijgen aangereikt.  

Kennis-silo’s

Ook je eigen experts beschikken over veel waardevolle kennis. Betrek ook hen daarom nauw bij het verzamelen en verspreiden van jouw waardevolle informatie. Je speelt zo effectief in op de EEAT-richtlijnen van Google, en brengt tegelijk langs elkaar heen werkende onderdelen van je organisatie (‘kennis-silo’s’) dichter bij elkaar. Verwacht echter niet dat jouw experts na een workshop of cursus opeens ook content experts worden. 

Strooptocht

Klant- en expertkennis bij elkaar? Stroop dan social media en fora af voor aanvullende info. Kijk goed wat concurrenten publiceren. Zoek erkende thought leaders in jouw expertisegebied: waar communiceren zij over? En duik in het aanbod van de McKinsey’s, Forresters en Gartners van deze wereld – zonder te vergeten ook die vaak een hoog WC-eendgehalte heeft.

Aantrekkelijke storylines

Naarmate je ervaring als researcher groeit, destilleer je sneller inzichten en kruisverbanden die relevant zijn voor jouw doelgroep. Uiteraard presenteer je pijnpunten en oplossingen in aantrekkelijke storylines. En ben je spaarzaam met features, jargon en buzzwords en clichématige overdrijving (‘ChatGPT revolutioneert jouw business in no-time’)

‘Me Too’-thought leadership

Kijk echter vooral uit dat je geen Me Too-thought leader wordt. Mede dankzij de hausse aan nieuwe ‘experts’ en de mogelijkheden van ChatGPT- ‘content recycling’ groeit de hoeveelheid rammelende ‘thought leadership’-content razendsnel. De onderscheidende waarde van papegaai-gedrag is echter nihil. Ook voor wannabe thought leaders is goedkoop vaak duurkoop.

Provocatief

Échte thought leadership voegt per definitie iets nieuws toe aan de discussie. Zoek daarom naar interessante, maar (nog) onderbelichte onderwerpen en inzichten binnen jouw expertisegebied. Boor waar mogelijk een heel nieuw onderwerp aan. En wees vooral niet bang voor een stevig standpunt of provocatieve uitspraak (‘ChatGPT is de meest overschatte technologiehype van het moment’). 

3. Bedenk goed wat je met je content doet

Content werkt alleen als die op het juiste moment de juiste doelgroep bereikt. Helaas claimt bijvoorbeeld het sleutelen aan audiences vaak nog steeds buitenproportioneel veel tijd en budget. De cruciale content is dan (vaak letterlijk) het sluitstuk van de begroting, constateert ook demand generation-goeroe Chris Walker: “This has become the most obvious miss to me, and I think the least obvious to others.”

Topic clusters

De contentpresentatie op de website vereist vaak ook meer aandacht. Zeker nu Google en social media steeds minder verkeer sturen. Organiseer jouw waardevolle content daarom in effectieve topic clusters. Zo presenteer je onderwerpen waarop jij autoriteit wilt opbouwen compleet en overzichtelijk. Jouw doelgroep ziet daardoor in één oogopslag de rijkheid en meerwaarde van jouw content. Bouw met een expert een netwerk van interne links voor extra SEO-juice. 

Content presentatie

Door aanvullende research met SEO-tools, en bijvoorbeeld ook ChatGPT, maak je jouw topic clusters zo relevant en compleet mogelijk. Maar let op: de informatie die je ophaalt bij je klanten en eigen experts is ook hier leidend. Leg die naast je eigen doelen, en kies de vorm die daar het beste op aansluit.  Ter illustratie drie voorbeelden die ik recent produceerde (strategie, concept, copy)  met korte beschrijving en link:

Kennisplatform (DPG Grow)

Hoe promoot je jouw nieuwe digitale advertentiemogelijkheden voor een naar digitale know-how zoekende MKB-doelgroep? Lanceer een kennisplatform waar eigen én externe experts vertellen over de laatste ontwikkelingen op het snijvlak van digital publishing & marketing. Zo maak je je nieuwe proposities toegankelijker, en positioneer je jouw organisatie en experts als thought leaders 

Content hub (TouchTribe)

Hoe bouw je snel autoriteit op rond de laatste technologische trend? Presenteer onderwerp en gerelateerde sleutelbegrippen in een aantrekkelijke longread of andere content hub. Link vanuit elk sleutelbegrip in de tekst naar een aparte blog waarin je dit onderwerp verder uitwerkt. En publiceer elke blog op je social kanalen met link plus wervende beschrijving van je hub-content.

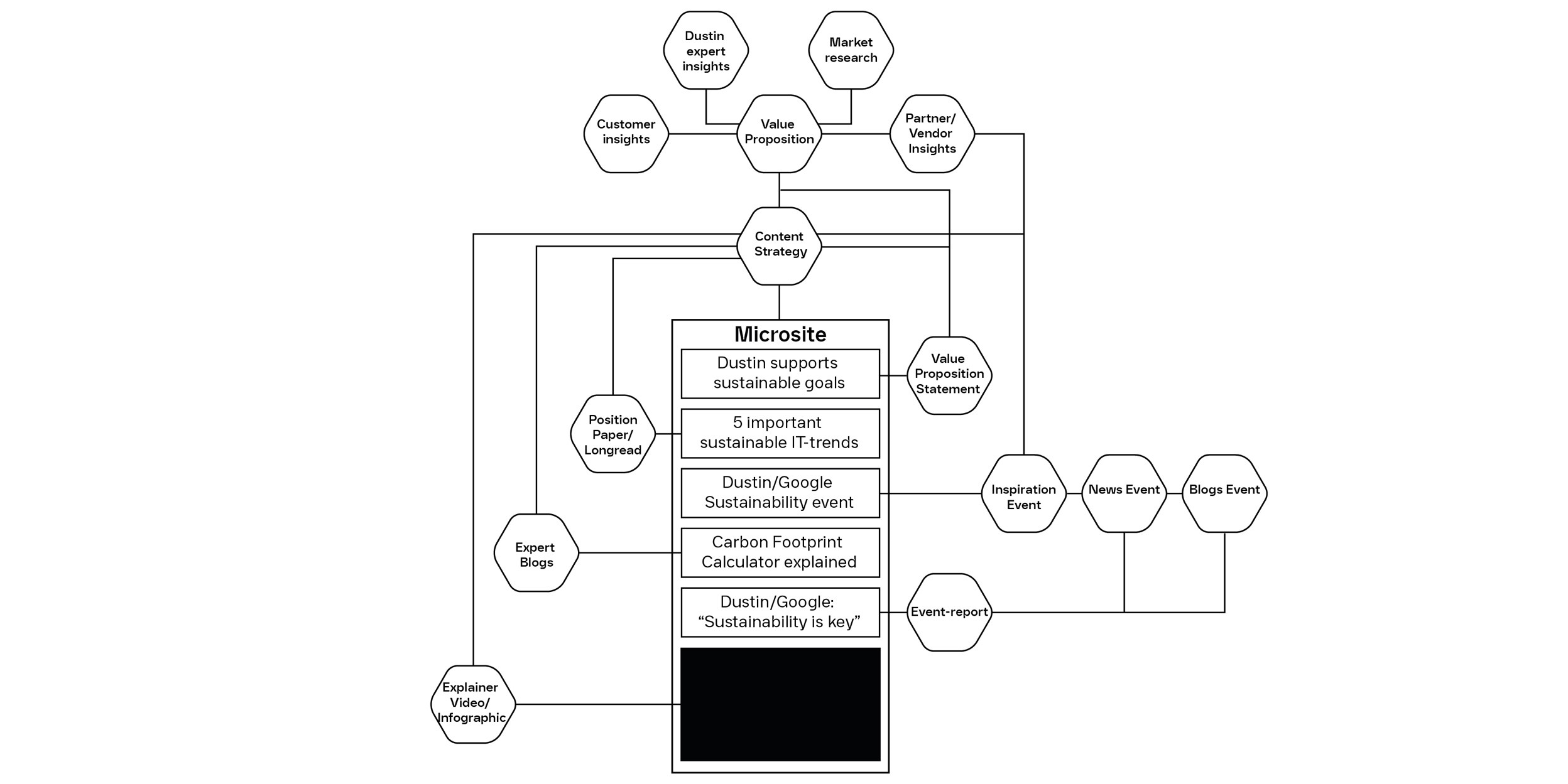
Pillar page/microsite (Dustin)

Hoe profileer je je als beursgenoteerde IT-wederverkoper als strategisch kennispartner? Kies een voor je doelgroep actueel onderwerp (zoals sustainable IT) en belicht dit onderwerp van verschillende kanten met objectieve artikelen door gerenommeerde IT-journalisten. Verspreid de artikelen via social, en breng ze allemaal samen op een op dit thema ingestoken pillar page.

Aparte contentstrategie

Deze hiervoor beschreven vormen bieden je de gelegenheid om zeer gedetailleerd in te gaan op de informatiebehoefte van jouw doelgroep. Als ‘key content touchpoints’ spelen ze een cruciale rol in jouw overkoepelende contentstrategie. Het is daarom ook een goed idee om de inhoud en planning nauwkeurig te beschrijven in een apart onderdeel van die strategie.

 

Conclusie:

Thought leadership content levert uitzonderlijk veelzijdige waarde

Bereik je doelgroep in een vroeg stadium van de klantreis, en versterk je reputatie. Zorg voor meer aandacht en overweging voor jouw diensten en producten. Claim belangrijke nieuwe tech- of marktontwikkelingen. Analyseer belangrijke pijnpunten van je doelgroep, en lever praktische aanknopingspunten voor een succesvol verkoopgesprek. Of help bestaande klanten om het meeste uit jouw  product te halen, en op tijd in te spelen op nieuwe mogelijkheden.

 Consistent klantgericht

De summiere samenvatting maakt ook direct ook duidelijk dat je thought leadership content door de gehele klantreis meerwaarde kan bieden. Dat lukt echter alleen als je content relevant, authentiek en van het hoogste niveau is. Neem daarom altijd de informatiebehoefte van je doelgroep als uitgangspunt en leidraad. En betrek je eigen experts nauw bij de research, productie én verspreiding.

Specialisme

Bewaak een goede balans tussen distributie (‘queen’) en content (‘king’), en kijk uit dat content geen bijzaak wordt. Meet de resultaten van je content op basis van duurzame lange termijn-effecten, en haal ook die informatie zo veel mogelijk direct bij je klanten. En vergeet vooral niet dat het bedenken en produceren van thought leadership-content een echt specialisme is.

 

Thought leadership: specialisme wordt beloond

Kies jouw specialist daarom op méér dan alleen een gelikt verhaal. Check vooral ook of hij of zij: 

  • Gedegen kennis heeft van de sector waarin jij actief bent
  • Ruime (liefts journalistieke) ervaring heeft met publicaties voor veeleisende professionals
  • Scherpe klantinterviews kan afnemen – inclusief cruciale vervolgvragen!
  • De waardevolle experts binnen jouw organisatie kan (h)erkennen en activeren. 
  • Voor elk onderwerp de invalshoek kan produceren die de aandacht van jouw doelgroep trekt
  • Eerder succesvolle contentstrategieën heeft ontwikkeld en uitgevoerd. 
  • En dus ook een veelzijdig portfolio succesvolle thought leadership-content toont op de website. 

Nogmaals: het bereiken van de juiste zakelijke beslissers is notoir moeilijk. Als dat al lukt, heb je maar héél even om ze te overtuigen. Op dat beslissende moment wil je zeker weten dat jouw content van uitzonderlijke kwaliteit is. 

Arnoud Groot
Strategisch copywriter & content marketeer bij Connected Content

Om onderscheidend te zijn met content marketing moet je de juiste vragen stellen, goed kunnen luisteren en scherp aanvoelen welke informatie relevant is voor je doelgroep. Die vaardigheden, én zijn gedetailleerde kennis van de digitale wereld, dankt Arnoud aan +20 jaar freelance journalistiek voor onder meer Emerce, NRC Handelsblad en het Financieele Dagblad. Hij werkte ook als copywriter en contentstrateeg voor een groot aantal digitale bureaus, en was content director van het Utrechtse bureau Born05/Ace. In die periode behaalde hij ook zijn master Strategisch Customer Media Management. Hierna startte hij zijn eigen content marketing bureau. Connected Content produceert premium content voor digi, tech & IT-opdrachtgevers. Dankzij de combinatie van journalistieke skills en acuut commercieel Fingerspitzengefühl is hij in staat de toegevoegde waarde van deze organisaties snel te identificeren, en met krachtige content te communiceren naar bestaande en toekomstige klanten.

Categorie

Plaats reactie

Marketingfacts. Elke dag vers. Mis niks!